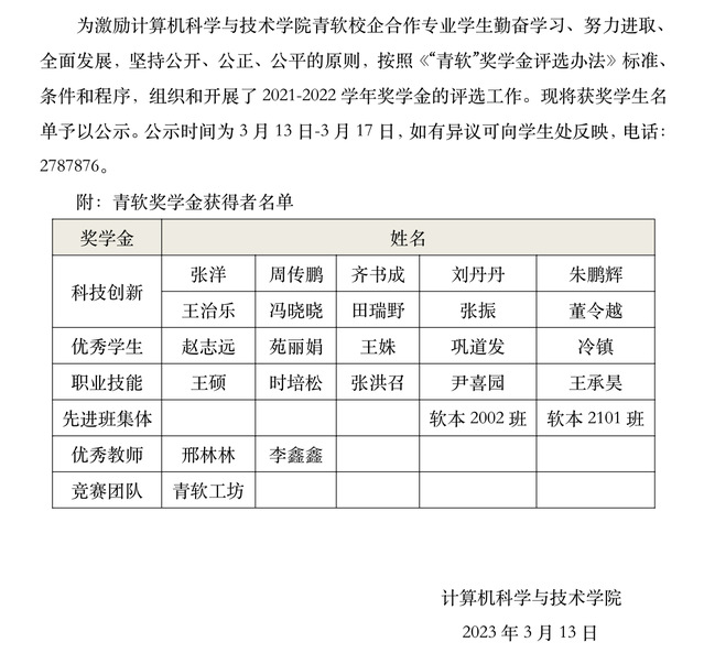
2021-2022学年来利国际旗舰厅 “青软集团”奖学金公示名单

作者:学工办 更新时间:2023-03-13 点击数:480


联系我们
地址:来利国际旗舰厅西校区9号教学楼
邮编:0533-2783479
电话:0533-27834
邮箱:jsjxy@sdut.edu.cn
版权所有© 来利国际旗舰厅 - w66.利来(中国区)

公司公众号