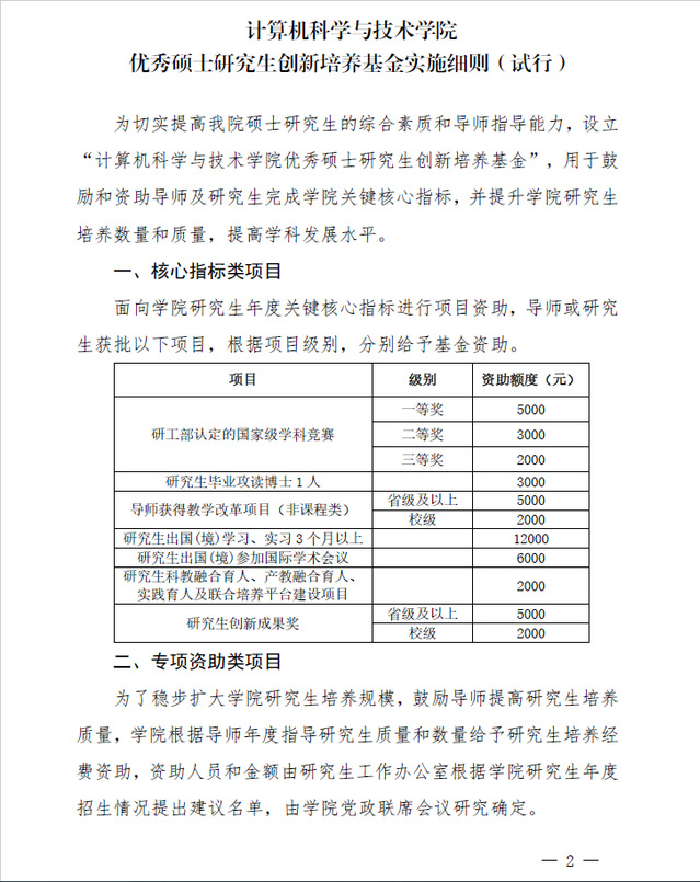
来利国际旗舰厅优秀硕士研究生创新培养基金实施细则(试行)

作者:综合办 更新时间:2024-03-12 点击数:586

 


联系我们
地址:来利国际旗舰厅西校区9号教学楼
邮编:0533-2783479
电话:0533-27834
邮箱:jsjxy@sdut.edu.cn
版权所有© 来利国际旗舰厅 - w66.利来(中国区)

公司公众号