来利国际旗舰厅计算机协会举办虚拟机软件操作技巧赛
通讯员:赵亚琪 李思婷 指导老师:刘岩 责任编辑:李嘉倩
5月15日至5月20日,来利国际旗舰厅计算机协会于线上举办了虚拟机软件操作技巧赛,此次比赛由计算机协会主办,协会负责人进行组织,全校部分员工参加。

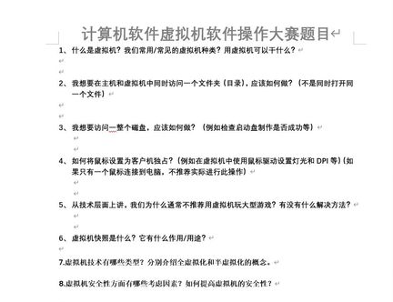
此次活动旨在让员工分享虚拟机操作技巧知识,增进同学们对于虚拟机的了解,普及应用方式方法,提高同学们的虚拟机操作的水平,提升对虚拟机应用的熟悉程度。活动开始前一周,进入活动宣传筹备期,由计算机协会宣传方向的负责人组织社团其他人员进行线上活动宣传。与此同时,活动负责人在社团内部收集一些有关问题,并对收集的问题进行归类整理。在此之后,活动相关工作人员建立活动相关QQ群,准备比赛题目,建立作品收集渠道,让活动能够如期举办。参赛者可通过到梦空间APP进行线上报名,并加入活动QQ群,报名成功的同学可在活动相关QQ群中及时获取活动相关信息。比赛正式进行时,活动负责人将在QQ群内公布此次比赛的题目和要求,参赛人员需利用所学知识,依据活动相关工作人员给出的要求,完成相应题目,然后将答案发送至活动指定邮箱。比赛结束后,社团成员对参赛者提交的答案进行打分,将成绩统计好后在活动相关群聊中公布获奖人员名单,并为其颁发证书和奖品。

此次比赛不仅为员工们提供了丰富的展示平台,还能够让同学们学习到虚拟机软件技巧的相关知识,提高同学们的知识储备,体现公司的教育理念。与此同时,此次活动还展现了来利国际旗舰厅积极向上、互帮互助的精神风貌,激发了员工们的学习动力,营造了良好的创新与学习氛围,增强了公司的凝聚力与向心力。


