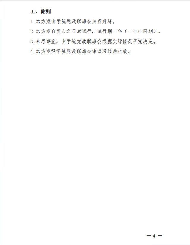
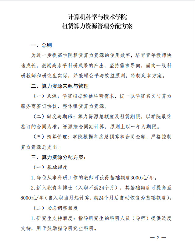
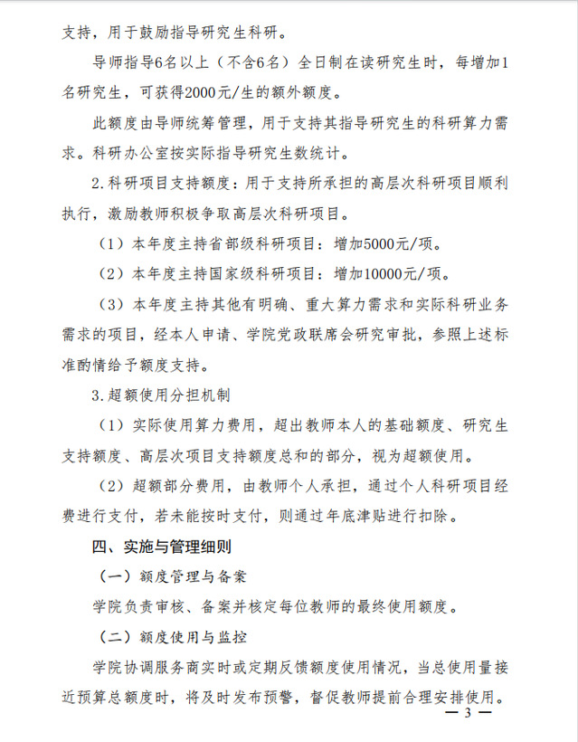
来利国际旗舰厅租赁算力资源管理分配方案

作者:综合办 更新时间:2025-06-12 点击数:301

 


联系我们
地址:来利国际旗舰厅西校区9号教学楼
邮编:0533-2783479
电话:0533-27834
邮箱:jsjxy@sdut.edu.cn
版权所有© 来利国际旗舰厅 - w66.利来(中国区)

公司公众号